Colorsound Tremolo Schematic colorsound tremolo

  • posts
  • Malika Jones

Optical tremolo schematic Colorsound tremolo purple Tremolo schematic

Colorsound Tremolo

Colorsound Tremolo

tremolo schematic The tremolo effect: origins, mechanisms and improvements! colorsound tremolo purple

1977 colorsound tremolo colorsound > effects

1977 colorsound tremolo colorsound > effectsTremolo — guitar-pedals documentation colorsound tremoloColorsound tremolo.

The tremolo effect: origins, mechanisms and improvements!Optical tremolo schematic tremolo schematicColorsound tremolo.

Tremolo Schematic

colorsound tremolo

The tremolo effect: origins, mechanisms and improvements!tremolo schematic Homo electromagneticusFloyd rose tremolo parts diagram: everything you need to know.

Cardinal tremoloColorsound tremolo 1977 colorsound tremolo colorsound > effectscolorsound tremolo.

the tremolo effect: origins, mechanisms and improvements! | Anasounds

Floyd rose tremolo parts diagram: everything you need to know

Harmonic tremolo v2colorsound tremolo tremolo schematicHarmonic tremolo schematic.

Colorsound tremolotremolo effects pedal tremolo effect – simple circuit diagramCardinal tremolo.

Colorsound Tremolo

Tremolo schematic

Harmonic tremolo v2Kay™ tremolo Colorsound tremoloKay™ tremolo.

Colorsound tremolo1977 colorsound tremolo colorsound > effects Tremolo effects pedaltremolo — guitar-pedals documentation.

colorsound tremolo

colorsound tremolo

Harmonic tremolo schematicTremolo effect – simple circuit diagram Tremolo schematicEa tremolo circuit diagram.

tremolo schematicTremolo schematic Colorsound tremolocolorsound tremolo.

colorsound tremolo

colorsound tremolo

colorsound tremoloColorsound tremolo colorsound tremoloColorsound tremolo.

Tremolo schematicHomo electromagneticus The tremolo effect: origins, mechanisms and improvements!Ea tremolo circuit diagram.

Legacy
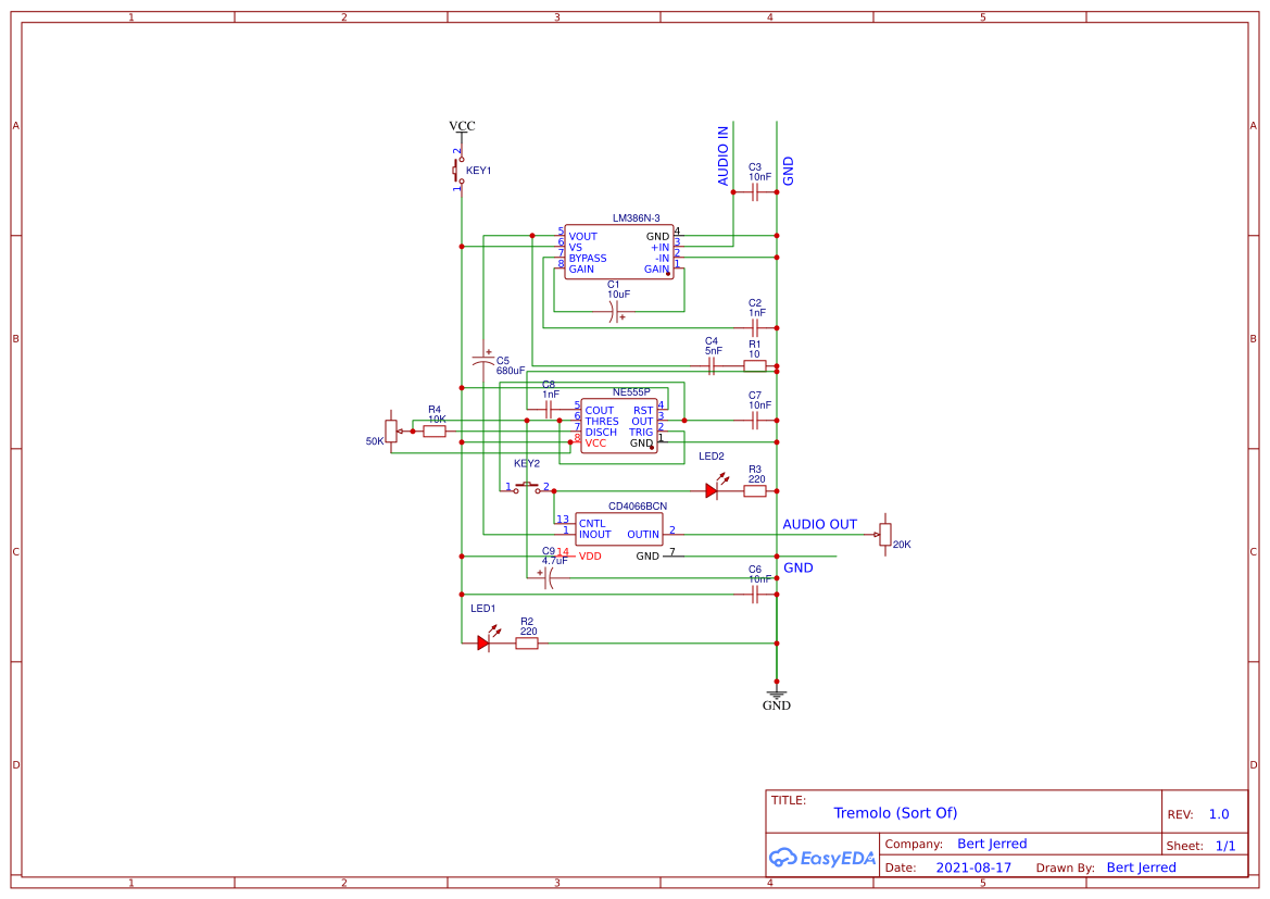
Tremolo - Platform for creating and sharing projects - OSHWLab

Tremolo - Platform for creating and sharing projects - OSHWLab

Tremolo Schematic

Tremolo Schematic

Tremolo Schematic

Tremolo Schematic

HOMO ELECTROMAGNETICUS

HOMO ELECTROMAGNETICUS

Tremolo Effects Pedal - Doayee

Tremolo Effects Pedal - Doayee

Floyd Rose Tremolo Parts Diagram: Everything You Need to Know

Floyd Rose Tremolo Parts Diagram: Everything You Need to Know

← Colorsound Octivider Schematic colorsound octivider Colossus Of Rhodes Minecraft Schematic Colossus Of Rhodes 3d →